3k影院
  • 首页
  • 电影
    • 动作片
    • 爱情片
    • 科幻片
    • 恐怖片
    • 战争片
    • 喜剧片
    • 纪录片
    • 剧情片
  • 电视剧
    • 国产剧
    • 华语剧
    • 欧美剧
    • 韩剧
    • 台湾剧
    • 日剧
    • 泰剧
  • 综艺
  • 动漫
  • 留言
播放记录
天使特务之黑日追击

天使特务之黑日追击 豆瓣评分:5.1

蓝光
  • 分类:动作片
  • 导演:林伯恒
  • 地区:香港
  • 年份:2001
  • 语言:粤语
  • 更新:2024-04-01 18:55
报错 收藏
  • 天使特务之黑日追击是由吴绮莉 / 黄佩霞 / 吴毅将主演的一部动作片。" 各位神盾局特工,你们好! 九头蛇的领导们在《漫威:未来之战》登场! 下面就为大家介绍主题的2月.. 更多

天使特务之黑日追击剧情介绍
5.8.0更新详情及维护公告"

各位神盾局特工,你们好!

九头蛇的领导们在《漫威:未来之战》登场!

下面就为大家介绍<秘密帝国>主题的2月更新详细内容!

新增参战《漫威:未来之战》世界观的3名新英雄,以及4种新制服!

作为新英雄的泽莫男爵,蝰蛇,模仿大师加入!

还有来邂逅因宇宙魔方的操作变更为反派的美国队长与

变得更强大的红骷髅,章鱼博士,交叉骨吧~

另外,开发了泽莫男爵/蝰蛇/模仿大师/章鱼博士/原罪的潜力!

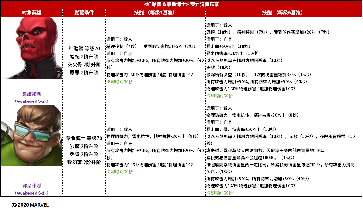
新增红骷髅&章鱼博士的觉醒技能!

还新增了对抗这些反派组织的熟练暗杀者冬兵3阶!

还有展开英雄们的战斗的多样游戏内容的改善!

新增匹配时间段选择,特殊能力及奖励改善的联盟占领战!

压制强化的冰极兽,挑战上调的上限分数吧!改善联盟战争!

删除脱战系统,并添加多样合作要素的危险斗室!

除此之外,包括剧情,次元任务,各种联盟游戏内容在内,修正了多种错误事项。

维护期间无法进行游戏,还请谅解。

? 5.8.0更新详情

①新增3名角色

②新增4款制服

③新增5名开发潜力角色及冬兵3阶升阶

④新增觉醒技能及改善

⑤联盟占领战改善

⑥联盟战斗改善

⑦其他联盟游戏内容改善

⑧危险斗室改善

⑨剧情游戏内容追加改善

⑩新增制服收藏<九头蛇>

?其他事项

?其他游戏错误修正事项

? 维护时间及补偿

维护时间:2月19日(三) 09:00 ~ 15:00

维护补偿领取时间:2月19日(三) 维护后 ~ 2月23日(日) 23:59

不了解维护奖励领取方法的特工,可以前往这里查看相关公告。


道具:

5.8.0更新详情及维护公告"

※通过英雄补给:5★获得的角色奖励说明如下:

- 未拥有此角色或此角色为4★以下时,自动进阶为5★角色。

- 若拥有此角色,且为5★以上时,将发放128个英雄碎片。

?更新后只能在新版本中登录游戏,为了保证游戏记录的安全请务必联动账号。

?更新日程及内容将随着情况发生变化。

?更新期间增幅器类道具以及收件箱物品的有效期依然消耗,请注意。

?更新期间商品将停止出售,请在更新前进行购买。


? 新增3名角色

九头蛇的领导们,泽莫男爵与蝰蛇,还有模仿犯罪者模仿大师来了!

请活用反派3人帮的战斗能力!

5.8.0更新详情及维护公告"

5.8.0更新详情及维护公告"

5.8.0更新详情及维护公告"

※新角色的技能能力值以技能等级1为基准。


? 新增4款制服

<秘密帝国>主题的多样制服!

为美国队长,红骷髅,章鱼博士,交叉骨做好了准备!

变得更强大的反派们将会与特工们一起。

5.8.0更新详情及维护公告"

※新制服的技能能力值以技能等级1为基准。

※4种新制服将在活动期间内优惠出售,

活动结束后也可以在英雄图鉴及制服室中查看及购买。

? 新增5名开发潜力角色及3阶升阶角色

通过2月更新,泽莫男爵/蝰蛇/模仿大师/章鱼博士/原罪角色可以开发潜力。

最高可养成至70级!

5.8.0更新详情及维护公告"


还有,达成70等级的冬兵的新的成长!

既是美国队长的朋友,又是熟练的暗杀者的冬兵,

通过3阶升阶觉醒了新的能力。

不了解3阶系统相关内容的特工,可以前往这里查看相关指南。


5.8.0更新详情及维护公告"


? 新增觉醒技能及改善

新增了红骷髅&章鱼博士的觉醒技能!

改善了天临四将团队的觉醒技能!请确认新的第6个主动技能吧~

想知道觉醒潜力方法的特工,请通过下方指南进行确认!


【红骷髅&章鱼博士觉醒技能】

5.8.0更新详情及维护公告"


【天临四将觉醒技能改善】

5.8.0更新详情及维护公告"

? 联盟占领战改善

最多的英雄展开乱战的地方!

与联盟成员一起占领地区吧!联盟占领战已改善~

请确认考虑包含排名/贡献值奖励改善在内的各种便利性的事项,准备新的战斗吧!

1. 申请参加占领战时,可选择战斗时间进行申请。

考虑到特工们的参与时间段不同的一点,

改善为可选择最初战斗阶段时间。

5.8.0更新详情及维护公告"

- 占领战参加期间,可选择或变更最初战斗阶段时间!

- 将会根据选择的时间组成占领战组合,且选择同一时间组的联盟之间进行匹配。

※ 为了与晚点开始占领战的组合的战斗次数保持一致,占领战的时间将会比原来增加18小时。

原本:星期一 00:00 ~ 星期四 23:59

变更后:星期一 00:00 ~ 星期五 17:59

※ 参加占领战申请时间与之前的星期日00:00 ~23:59相同,

占领战结算时间变更为星期五 18:00 ~ 星期六 23:59。


2. 增加特殊能力<请求攻击中断>功能。

利用此功能,可在战斗阶段请求我方不攻击特定地区。

使用请求攻击中断的地区将会生成标记,且共持续20分钟。

【请求攻击中断功能使用条件】

1. 只可在战斗阶段使用

2. 可使用于我方未占领的可进行攻击的地区

3. 只有联盟首领,1级联盟成员可使用

- 在适用请求攻击中断的地区,使用请求支援,可取消攻击中断请求!

- 相反,在适用请求支援的地区,使用请求攻击中断,可取消请求支援!

※ 请求攻击中断功能的冷却时间为10秒,使用时将会消耗500个联盟积分。

3. 调整了部分特殊能力的冷却时间及使用积分。

5.8.0更新详情及维护公告"

4. 改善了占领战奖励。

改善了可在联盟占领战获得的排名奖励与贡献值奖励。

- 排名奖励:变更为最终获得的占领战分数越高,可获得的金币越多。

- 贡献值奖励:上调在贡献度奖励宝箱中可获得的道具。


5.8.0更新详情及维护公告"


- 为了可在游戏内确认在联盟占领战中可获得的奖励目录,增加了ui。

- 在联盟占领战越活跃,可获得的奖励越高,请与联盟成员一起努力参与~

※ 变更的排名奖励与贡献值奖励将从更新之后新进行的占领战开始适用。

5. 为了能够明确地确认联盟占领战的进行情况,改善了相关ui。

包含增加匹配及进行规则等的联盟占领战改善事项,

日后也会多样地准备,请多多期待!


? 联盟战斗改善

向为了参战联盟锦标赛,总是挑战上限的特工们介绍一下

提高分数辨别力与便利性改善的联盟战斗!

压制变得更强大的冰极兽,挑战上调的最高分数吧!

1. 反映于极限模式或挑战模式的最高分数增加。

变更前:350万分 → 变更后:700万分

2. 极限联盟战斗的奖励部分上调。

- 分数奖励调整如下。

5.8.0更新详情及维护公告"

- 每周奖励调整如下。

5.8.0更新详情及维护公告"

3. 强化在极限模式中登场的冰极兽使用咆哮,适用的所有伤害量减少增益效果。

※ 所有伤害量减少增益效果将以对冰极兽累积的伤害量的比例进行增长,

每次咆哮时累积的伤害量为最大值时,分别适用50%,70%,90%。

累积的伤害量不足时,适用为低于50%,70%,90%的数值。

5.8.0更新详情及维护公告"

4. 在极限模式中登场的"冰极兽"使用咆哮时,由于角色使用技能的诱惑,魅惑,时间冻结,精神控制,麻痹(限制移动的效果),未适用"所有伤害量减少"增益效果的现象已修正。

5. 改善为在主页面强调关于目前可进行的模式的信息。

5.8.0更新详情及维护公告"

6. 极限模式改善为可确认根据陨石回避得到的追加分数。

5.8.0更新详情及维护公告"

7. 为便于在结果画面明确地确认分数,变更了标记方式。

5.8.0更新详情及维护公告"


? 其他联盟游戏内容改善

【联盟锦标赛】

?? 关于入场条件,在游戏内添加了指南。

?? 改善为在对阵表可进行助威。

5.8.0更新详情及维护公告"

?? 改善为在助威奖励窗口中,可明确地确认锦标赛及助威奖励&比例。

5.8.0更新详情及维护公告"


【其他事项】

?? 在联盟占领战,联盟锦标赛战斗及重播中,支持ar功能。

?? 在联盟游戏内容中,改善了部分图标,并添加了提示说明。


? 危险斗室改善

为了能够更加享受实时合作游戏内容危险斗室,准备了多样的改善!

请参与需要更加战略性的操作,合作的危险斗室吧!

1. 危险斗室赛季周期由7日变更为28日。

- 关卡&英雄变更/排名奖励发放与原本相同,以7日为基准,在星期一进行发放。

对战分数及记录以28日为基准,星期一为周期初始化。

2. 删除了脱战时,在特定时间内无法参加游戏的功能。

- 改善了因强制终止等原因,危险斗室比赛终止时,在一定时间内无法再次入场的部分!

3. 改善了专用技能及技能能量。

- 增加了新专用技能。

?? 暴走:强化我方队伍的英雄战斗力。

?? 黑日:向一名敌军施放黑日。

?? 压制:使所有敌方队伍无法使用一种技能。

5.8.0更新详情及维护公告"

- 专用技能槽改善为使用英雄的各技能时也可充能。

- 增加了新的技能能量种类。

?? 蓝色技能能量:为使用专用技能充能。

?? 金色技能能量:获得时,将会随机发动1种专用技能。

5.8.0更新详情及维护公告"

- 技能槽充满时,只可获得金色技能能量。

4. 新增了累积参与奖励&非活动惩罚。

由于危险斗室赛季周期变更为28日,段位维持期间变长,

因此增加了根据累积参与的奖励与非活动时的惩罚功能。

?? 累积参与奖励:根据危险斗室累积参与天数,追加发放对战分数。

?? 非活动惩罚:以达到特定分数以上的特工为对象适用,

在指定时间内没有参与记录,将会扣除对战分数。

※ 非活动惩罚只适用于达成铂金段位以上的特工们。

5.8.0更新详情及维护公告"

- 即使有一日未参与,累积日数也将会初始化,请注意。

5. 参与英雄的能力值固定为3阶/装备+25强化/技能6等级/新制服普通等级。

此外,不适用特殊装备,强化乌鲁,宇宙能源,卡片等的信息。

※ 危险斗室内技能冷却时间减少效果变更为50%。

6. 改善部分首领的ai,增加了新的模式。

另外,之后的危险斗室极限模式也在准备中,请多多期待。


? 剧情游戏内容追加改善

为了向进行剧情任务的特工们提供投入度与准确信息,进行了改善。

1. 在进行关卡过程中,能量不足时,将会显示通过合作点数/商店购买的能量购买弹窗。

5.8.0更新详情及维护公告"

2. 添加了在闯关失败时,与特性相关的介绍指南文字。

5.8.0更新详情及维护公告"

- 变更为点击重新开始按钮时,可立即重新开始进行战斗,准备好了就来挑战吧!

3. 改善了在剧情任务登场的市中心背景的地图。

4. 调整了部分关卡的战斗难度。

5. 在战斗结果画面中,点击进入下一个关卡的按钮时,无需单独的准备过程,直接进行下一个关卡,

- 但是章节变更时,将会移动至主页面。

6. 在拥有高于首次通关水准的英雄的情况下通关时,

显示的结果窗口内改善为只标记实际获得的奖励。

? 新增1种制服收藏

为了纪念秘密帝国主题,准备了制服收藏"九头蛇"。

完成指定条件,完成收藏来获得奖励吧!

5.8.0更新详情及维护公告"

? 其他事项

1. 改善为在次元任务主页面可立即确认支援英雄列表。

5.8.0更新详情及维护公告"

2. 改善为在商店内显示英雄的阶级/英雄碎片/x-基因种类。

5.8.0更新详情及维护公告"

3. 在商店内新增商品搜索功能。

5.8.0更新详情及维护公告"

4. 神盾学院ui已改善,完成所有主线任务与支线任务后,可追加进行任务。

5.8.0更新详情及维护公告"

- 作为追加任务将会提供英雄任务/战斗任务/收集任务/交换任务。

- 完成追加任务后可获得阶段分数。

- 完成提供的所有追加任务时,将会变更为新的任务。

5.8.0更新详情及维护公告"

- 达成16阶段之后开启的重复阶段任务时,可获得"神盾学院箱"。

5.8.0更新详情及维护公告"

- 通过导航可确认目前进行中的所有追加任务!

※ 删除了原本神盾学院最后一个任务"通关1次至尊法师"。

5.8.0更新详情及维护公告"

5.8.0更新详情及维护公告"

- 选择帮助按钮时,可确认已完成的任务的帮助列表。

- 选择列表,可重新确认相关帮助。

5. 改善为点击前往强化特殊装备任务时,移动至只可进行特殊装备强化的画面。

6. 改善为解锁游戏内容时,在战斗选择画面不播放游戏指南。

- 改善为已解锁的游戏内容上显示红点,入场后将会进行游戏指南。

7. 改善为通过选择器/抽取券,获得变种人成长材料,泰坦的记录时,将会发放至收件箱。

8. 变更主题任务部分课题条件。

危险斗室达成最高伤害量mvp → 消耗50能量

危险斗室达成最多使用专用技能mvp → 消耗50能量


? 其他游戏错误修正事项

1. 黑猫,安吉拉,反浩克装甲(钢铁侠装甲马克44)的英雄获得提示文字已改善。

2. 次元任务教学开始时,发生错误的现象已修正。

3. 通关特定游戏模式后,发生无关联的对话演出的现象已修正。

4. 世界首领终极中,变更配置时,显示异常画面的现象已修正。

5. 在剧情"并不宏大的计划"中,将物体箱子的回收方法,由"等待一定时间的方式"变更为"破坏的方式",无法进行下一阶段的现象已修正。

6. 在剧情传送带移动时,英雄影子未适用的现象已修正。

7. 在剧情1-1中途首领死亡时,演出动画不自然的现象已修正。

8. 确认到弦月神女2阶被动技能"熊灵神将之魂"的暴击率上升部分不适用于熊灵神将,修正了此技能平衡。

【原本】

适用于:召唤兽

霸体,所有防御力提高+5%/所有攻击力,所有速度,暴击率提高+10%,消除脱力。

【变更后】

适用于:召唤兽

霸体,所有防御力提高+15%/所有攻击力+15%

9. 使用树人格鲁特<复仇者联盟3:无限战争>英雄的我们是格鲁特!技能(主动5技能)时,葛摩拉的外形透明显示的现象已修正。

10. 尼克·弗瑞<现代>英雄的下半身外形非正常显示的现象已修正。

11. 使用冰月花雪<现代>英雄的谢幕技能(主动4技能)时,部分效果持续显示的现象已修正。

12. 因强化乌鲁合成/出售/装备,导致物品栏内的持有量为0时,已修正为解除锁定状态。

13. 奥创<复仇者联盟:奥创纪元>制服的外形已改善。

* 公告内词条可能会与游戏内不同,请以实际版本为准。

* 以上截图均来源于测试服,请以实际版本为准。

请享受以九头蛇为中心展开的2月更新!

下次更新也会准备多样的英雄与改善事项回来的。

谢谢大家。


5.8.0更新详情及维护公告"

  • 播放列表
  • 1080
排序
  • HD国语版
  • 剧情介绍
    5.8.0更新详情及维护公告"

    各位神盾局特工,你们好!

    九头蛇的领导们在《漫威:未来之战》登场!

    下面就为大家介绍<秘密帝国>主题的2月更新详细内容!

    新增参战《漫威:未来之战》世界观的3名新英雄,以及4种新制服!

    作为新英雄的泽莫男爵,蝰蛇,模仿大师加入!

    还有来邂逅因宇宙魔方的操作变更为反派的美国队长与

    变得更强大的红骷髅,章鱼博士,交叉骨吧~

    另外,开发了泽莫男爵/蝰蛇/模仿大师/章鱼博士/原罪的潜力!

    新增红骷髅&章鱼博士的觉醒技能!

    还新增了对抗这些反派组织的熟练暗杀者冬兵3阶!

    还有展开英雄们的战斗的多样游戏内容的改善!

    新增匹配时间段选择,特殊能力及奖励改善的联盟占领战!

    压制强化的冰极兽,挑战上调的上限分数吧!改善联盟战争!

    删除脱战系统,并添加多样合作要素的危险斗室!

    除此之外,包括剧情,次元任务,各种联盟游戏内容在内,修正了多种错误事项。

    维护期间无法进行游戏,还请谅解。

    ? 5.8.0更新详情

    ①新增3名角色

    ②新增4款制服

    ③新增5名开发潜力角色及冬兵3阶升阶

    ④新增觉醒技能及改善

    ⑤联盟占领战改善

    ⑥联盟战斗改善

    ⑦其他联盟游戏内容改善

    ⑧危险斗室改善

    ⑨剧情游戏内容追加改善

    ⑩新增制服收藏<九头蛇>

    ?其他事项

    ?其他游戏错误修正事项

    ? 维护时间及补偿

    维护时间:2月19日(三) 09:00 ~ 15:00

    维护补偿领取时间:2月19日(三) 维护后 ~ 2月23日(日) 23:59

    不了解维护奖励领取方法的特工,可以前往这里查看相关公告。


    道具:

    5.8.0更新详情及维护公告"

    ※通过英雄补给:5★获得的角色奖励说明如下:

    - 未拥有此角色或此角色为4★以下时,自动进阶为5★角色。

    - 若拥有此角色,且为5★以上时,将发放128个英雄碎片。

    ?更新后只能在新版本中登录游戏,为了保证游戏记录的安全请务必联动账号。

    ?更新日程及内容将随着情况发生变化。

    ?更新期间增幅器类道具以及收件箱物品的有效期依然消耗,请注意。

    ?更新期间商品将停止出售,请在更新前进行购买。


    ? 新增3名角色

    九头蛇的领导们,泽莫男爵与蝰蛇,还有模仿犯罪者模仿大师来了!

    请活用反派3人帮的战斗能力!

    5.8.0更新详情及维护公告"

    5.8.0更新详情及维护公告"

    5.8.0更新详情及维护公告"

    ※新角色的技能能力值以技能等级1为基准。


    ? 新增4款制服

    <秘密帝国>主题的多样制服!

    为美国队长,红骷髅,章鱼博士,交叉骨做好了准备!

    变得更强大的反派们将会与特工们一起。

    5.8.0更新详情及维护公告"

    ※新制服的技能能力值以技能等级1为基准。

    ※4种新制服将在活动期间内优惠出售,

    活动结束后也可以在英雄图鉴及制服室中查看及购买。

    ? 新增5名开发潜力角色及3阶升阶角色

    通过2月更新,泽莫男爵/蝰蛇/模仿大师/章鱼博士/原罪角色可以开发潜力。

    最高可养成至70级!

    5.8.0更新详情及维护公告"


    还有,达成70等级的冬兵的新的成长!

    既是美国队长的朋友,又是熟练的暗杀者的冬兵,

    通过3阶升阶觉醒了新的能力。

    不了解3阶系统相关内容的特工,可以前往这里查看相关指南。


    5.8.0更新详情及维护公告"


    ? 新增觉醒技能及改善

    新增了红骷髅&章鱼博士的觉醒技能!

    改善了天临四将团队的觉醒技能!请确认新的第6个主动技能吧~

    想知道觉醒潜力方法的特工,请通过下方指南进行确认!


    【红骷髅&章鱼博士觉醒技能】

    5.8.0更新详情及维护公告"


    【天临四将觉醒技能改善】

    5.8.0更新详情及维护公告"

    ? 联盟占领战改善

    最多的英雄展开乱战的地方!

    与联盟成员一起占领地区吧!联盟占领战已改善~

    请确认考虑包含排名/贡献值奖励改善在内的各种便利性的事项,准备新的战斗吧!

    1. 申请参加占领战时,可选择战斗时间进行申请。

    考虑到特工们的参与时间段不同的一点,

    改善为可选择最初战斗阶段时间。

    5.8.0更新详情及维护公告"

    - 占领战参加期间,可选择或变更最初战斗阶段时间!

    - 将会根据选择的时间组成占领战组合,且选择同一时间组的联盟之间进行匹配。

    ※ 为了与晚点开始占领战的组合的战斗次数保持一致,占领战的时间将会比原来增加18小时。

    原本:星期一 00:00 ~ 星期四 23:59

    变更后:星期一 00:00 ~ 星期五 17:59

    ※ 参加占领战申请时间与之前的星期日00:00 ~23:59相同,

    占领战结算时间变更为星期五 18:00 ~ 星期六 23:59。


    2. 增加特殊能力<请求攻击中断>功能。

    利用此功能,可在战斗阶段请求我方不攻击特定地区。

    使用请求攻击中断的地区将会生成标记,且共持续20分钟。

    【请求攻击中断功能使用条件】

    1. 只可在战斗阶段使用

    2. 可使用于我方未占领的可进行攻击的地区

    3. 只有联盟首领,1级联盟成员可使用

    - 在适用请求攻击中断的地区,使用请求支援,可取消攻击中断请求!

    - 相反,在适用请求支援的地区,使用请求攻击中断,可取消请求支援!

    ※ 请求攻击中断功能的冷却时间为10秒,使用时将会消耗500个联盟积分。

    3. 调整了部分特殊能力的冷却时间及使用积分。

    5.8.0更新详情及维护公告"

    4. 改善了占领战奖励。

    改善了可在联盟占领战获得的排名奖励与贡献值奖励。

    - 排名奖励:变更为最终获得的占领战分数越高,可获得的金币越多。

    - 贡献值奖励:上调在贡献度奖励宝箱中可获得的道具。


    5.8.0更新详情及维护公告"


    - 为了可在游戏内确认在联盟占领战中可获得的奖励目录,增加了ui。

    - 在联盟占领战越活跃,可获得的奖励越高,请与联盟成员一起努力参与~

    ※ 变更的排名奖励与贡献值奖励将从更新之后新进行的占领战开始适用。

    5. 为了能够明确地确认联盟占领战的进行情况,改善了相关ui。

    包含增加匹配及进行规则等的联盟占领战改善事项,

    日后也会多样地准备,请多多期待!


    ? 联盟战斗改善

    向为了参战联盟锦标赛,总是挑战上限的特工们介绍一下

    提高分数辨别力与便利性改善的联盟战斗!

    压制变得更强大的冰极兽,挑战上调的最高分数吧!

    1. 反映于极限模式或挑战模式的最高分数增加。

    变更前:350万分 → 变更后:700万分

    2. 极限联盟战斗的奖励部分上调。

    - 分数奖励调整如下。

    5.8.0更新详情及维护公告"

    - 每周奖励调整如下。

    5.8.0更新详情及维护公告"

    3. 强化在极限模式中登场的冰极兽使用咆哮,适用的所有伤害量减少增益效果。

    ※ 所有伤害量减少增益效果将以对冰极兽累积的伤害量的比例进行增长,

    每次咆哮时累积的伤害量为最大值时,分别适用50%,70%,90%。

    累积的伤害量不足时,适用为低于50%,70%,90%的数值。

    5.8.0更新详情及维护公告"

    4. 在极限模式中登场的"冰极兽"使用咆哮时,由于角色使用技能的诱惑,魅惑,时间冻结,精神控制,麻痹(限制移动的效果),未适用"所有伤害量减少"增益效果的现象已修正。

    5. 改善为在主页面强调关于目前可进行的模式的信息。

    5.8.0更新详情及维护公告"

    6. 极限模式改善为可确认根据陨石回避得到的追加分数。

    5.8.0更新详情及维护公告"

    7. 为便于在结果画面明确地确认分数,变更了标记方式。

    5.8.0更新详情及维护公告"


    ? 其他联盟游戏内容改善

    【联盟锦标赛】

    ?? 关于入场条件,在游戏内添加了指南。

    ?? 改善为在对阵表可进行助威。

    5.8.0更新详情及维护公告"

    ?? 改善为在助威奖励窗口中,可明确地确认锦标赛及助威奖励&比例。

    5.8.0更新详情及维护公告"


    【其他事项】

    ?? 在联盟占领战,联盟锦标赛战斗及重播中,支持ar功能。

    ?? 在联盟游戏内容中,改善了部分图标,并添加了提示说明。


    ? 危险斗室改善

    为了能够更加享受实时合作游戏内容危险斗室,准备了多样的改善!

    请参与需要更加战略性的操作,合作的危险斗室吧!

    1. 危险斗室赛季周期由7日变更为28日。

    - 关卡&英雄变更/排名奖励发放与原本相同,以7日为基准,在星期一进行发放。

    对战分数及记录以28日为基准,星期一为周期初始化。

    2. 删除了脱战时,在特定时间内无法参加游戏的功能。

    - 改善了因强制终止等原因,危险斗室比赛终止时,在一定时间内无法再次入场的部分!

    3. 改善了专用技能及技能能量。

    - 增加了新专用技能。

    ?? 暴走:强化我方队伍的英雄战斗力。

    ?? 黑日:向一名敌军施放黑日。

    ?? 压制:使所有敌方队伍无法使用一种技能。

    5.8.0更新详情及维护公告"

    - 专用技能槽改善为使用英雄的各技能时也可充能。

    - 增加了新的技能能量种类。

    ?? 蓝色技能能量:为使用专用技能充能。

    ?? 金色技能能量:获得时,将会随机发动1种专用技能。

    5.8.0更新详情及维护公告"

    - 技能槽充满时,只可获得金色技能能量。

    4. 新增了累积参与奖励&非活动惩罚。

    由于危险斗室赛季周期变更为28日,段位维持期间变长,

    因此增加了根据累积参与的奖励与非活动时的惩罚功能。

    ?? 累积参与奖励:根据危险斗室累积参与天数,追加发放对战分数。

    ?? 非活动惩罚:以达到特定分数以上的特工为对象适用,

    在指定时间内没有参与记录,将会扣除对战分数。

    ※ 非活动惩罚只适用于达成铂金段位以上的特工们。

    5.8.0更新详情及维护公告"

    - 即使有一日未参与,累积日数也将会初始化,请注意。

    5. 参与英雄的能力值固定为3阶/装备+25强化/技能6等级/新制服普通等级。

    此外,不适用特殊装备,强化乌鲁,宇宙能源,卡片等的信息。

    ※ 危险斗室内技能冷却时间减少效果变更为50%。

    6. 改善部分首领的ai,增加了新的模式。

    另外,之后的危险斗室极限模式也在准备中,请多多期待。


    ? 剧情游戏内容追加改善

    为了向进行剧情任务的特工们提供投入度与准确信息,进行了改善。

    1. 在进行关卡过程中,能量不足时,将会显示通过合作点数/商店购买的能量购买弹窗。

    5.8.0更新详情及维护公告"

    2. 添加了在闯关失败时,与特性相关的介绍指南文字。

    5.8.0更新详情及维护公告"

    - 变更为点击重新开始按钮时,可立即重新开始进行战斗,准备好了就来挑战吧!

    3. 改善了在剧情任务登场的市中心背景的地图。

    4. 调整了部分关卡的战斗难度。

    5. 在战斗结果画面中,点击进入下一个关卡的按钮时,无需单独的准备过程,直接进行下一个关卡,

    - 但是章节变更时,将会移动至主页面。

    6. 在拥有高于首次通关水准的英雄的情况下通关时,

    显示的结果窗口内改善为只标记实际获得的奖励。

    ? 新增1种制服收藏

    为了纪念秘密帝国主题,准备了制服收藏"九头蛇"。

    完成指定条件,完成收藏来获得奖励吧!

    5.8.0更新详情及维护公告"

    ? 其他事项

    1. 改善为在次元任务主页面可立即确认支援英雄列表。

    5.8.0更新详情及维护公告"

    2. 改善为在商店内显示英雄的阶级/英雄碎片/x-基因种类。

    5.8.0更新详情及维护公告"

    3. 在商店内新增商品搜索功能。

    5.8.0更新详情及维护公告"

    4. 神盾学院ui已改善,完成所有主线任务与支线任务后,可追加进行任务。

    5.8.0更新详情及维护公告"

    - 作为追加任务将会提供英雄任务/战斗任务/收集任务/交换任务。

    - 完成追加任务后可获得阶段分数。

    - 完成提供的所有追加任务时,将会变更为新的任务。

    5.8.0更新详情及维护公告"

    - 达成16阶段之后开启的重复阶段任务时,可获得"神盾学院箱"。

    5.8.0更新详情及维护公告"

    - 通过导航可确认目前进行中的所有追加任务!

    ※ 删除了原本神盾学院最后一个任务"通关1次至尊法师"。

    5.8.0更新详情及维护公告"

    5.8.0更新详情及维护公告"

    - 选择帮助按钮时,可确认已完成的任务的帮助列表。

    - 选择列表,可重新确认相关帮助。

    5. 改善为点击前往强化特殊装备任务时,移动至只可进行特殊装备强化的画面。

    6. 改善为解锁游戏内容时,在战斗选择画面不播放游戏指南。

    - 改善为已解锁的游戏内容上显示红点,入场后将会进行游戏指南。

    7. 改善为通过选择器/抽取券,获得变种人成长材料,泰坦的记录时,将会发放至收件箱。

    8. 变更主题任务部分课题条件。

    危险斗室达成最高伤害量mvp → 消耗50能量

    危险斗室达成最多使用专用技能mvp → 消耗50能量


    ? 其他游戏错误修正事项

    1. 黑猫,安吉拉,反浩克装甲(钢铁侠装甲马克44)的英雄获得提示文字已改善。

    2. 次元任务教学开始时,发生错误的现象已修正。

    3. 通关特定游戏模式后,发生无关联的对话演出的现象已修正。

    4. 世界首领终极中,变更配置时,显示异常画面的现象已修正。

    5. 在剧情"并不宏大的计划"中,将物体箱子的回收方法,由"等待一定时间的方式"变更为"破坏的方式",无法进行下一阶段的现象已修正。

    6. 在剧情传送带移动时,英雄影子未适用的现象已修正。

    7. 在剧情1-1中途首领死亡时,演出动画不自然的现象已修正。

    8. 确认到弦月神女2阶被动技能"熊灵神将之魂"的暴击率上升部分不适用于熊灵神将,修正了此技能平衡。

    【原本】

    适用于:召唤兽

    霸体,所有防御力提高+5%/所有攻击力,所有速度,暴击率提高+10%,消除脱力。

    【变更后】

    适用于:召唤兽

    霸体,所有防御力提高+15%/所有攻击力+15%

    9. 使用树人格鲁特<复仇者联盟3:无限战争>英雄的我们是格鲁特!技能(主动5技能)时,葛摩拉的外形透明显示的现象已修正。

    10. 尼克·弗瑞<现代>英雄的下半身外形非正常显示的现象已修正。

    11. 使用冰月花雪<现代>英雄的谢幕技能(主动4技能)时,部分效果持续显示的现象已修正。

    12. 因强化乌鲁合成/出售/装备,导致物品栏内的持有量为0时,已修正为解除锁定状态。

    13. 奥创<复仇者联盟:奥创纪元>制服的外形已改善。

    * 公告内词条可能会与游戏内不同,请以实际版本为准。

    * 以上截图均来源于测试服,请以实际版本为准。

    请享受以九头蛇为中心展开的2月更新!

    下次更新也会准备多样的英雄与改善事项回来的。

    谢谢大家。


    5.8.0更新详情及维护公告"

    猜你喜欢
    第一滴血5:最后的血 7.6分 2019
    第一滴血5:最后的血
    西尔维斯特·史泰龙,帕斯·贝加,路易·曼迪勒,奥斯卡·贾恩那达,维特·蒙雷尔,华金·科西奥,杰西卡·马德森,艾德里安娜·巴拉扎,塞尔吉奥·佩里斯-门切
    加勒比海盗3:世界的尽头 8.4分 2007
    加勒比海盗3:世界的尽头
    约翰尼·德普,杰弗里·拉什,奥兰多·布鲁姆,凯拉·奈特莉,周润发,比尔·奈伊
    决战天门 6.1分 1993
    决战天门
    胡慧中,曾江,王艾舜,张小燕,龙方,何柏光,郑月明,白英杰,马骥
    加勒比海盗5:死无对证 7.2分 2017
    加勒比海盗5:死无对证
    约翰尼·德普/ 哈维尔·巴登/ 卡雅·斯考达里奥/ 布兰顿·思怀兹/ 杰弗里·拉什
    红场飞龙 5.7分 1990
    红场飞龙
    许冠杰,张曼玉,利智,吴家丽,李丽珍,孙兴,石天,元德,元华,白鹰,刘洵
    冒险王 6.8分 1996
    冒险王
    李连杰,关之琳,金城武,杨采妮,罗家英
    豪勇七蛟龙 7.7分 2016
    豪勇七蛟龙
    丹泽尔·华盛顿,克里斯·帕拉特,马特·波莫,伊桑·霍克,文森特·多诺费奥,海莉·贝内特,彼得·萨斯加德,肖恩·布里吉格斯,凯姆·吉甘戴,卢克·葛莱姆斯,
    速度与激情4 7.8分 2009
    速度与激情4
    范·迪塞尔,保罗·沃克,米歇尔·罗德里格兹,乔丹娜·布鲁斯特,盖尔·加朵,约翰·奥提兹,拉兹·阿隆索,谢伊·惠格姆,莉萨·拉皮拉,姜成镐,格雷格·西佩斯
    影片评论
    评论加载中...
    热播排行
    1火影忍者 9.1分
    2父子 6.9分
    3伊藤润二惊选集 7.7分
    4太平洋战争 9分
    5第一滴血5:最后的血 7.6分
    6创造101 5.9分
    7植物学家的中国女孩 6.5分
    8传奇故事 8.4分
    9天师撞邪 7.9分
    10大秦帝国之纵横 9.3分
    11明明是个碍事配角、却被王子给宠爱了 5.6分
    12毒魔复仇 7.1分
    13爸爸去哪儿第三季 8.6分
    14李卫当官2 7.2分
    15名侦探柯南 8分

    Copyright © 2023-2025 All Rights Reserved

    • 首页
    • 会员
    • 留言
    • 顶部
    创造101   传奇故事   奔跑吧第四季   爸爸去哪儿第三季   暴君的厨师   天师撞邪   足球小将1983   1/2的魔法   伍六七之暗影宿命   乌云之上   喜羊羊与灰太狼(..   爱你  
    加载中...